Imagem Abre Página
Visualizador do Conteúdo da Web
Implementação da Convenção de Estocolmo no Brasil
A seguir, trataremos do artigo 7° da Convenção de Estocolmo, que estabelece que cada país signatário da Convenção se compromete a elaborar um Plano Nacional de Implementação, NIP (National Implementation Plan), a fim de aplicar as obrigações estabelecidas para cumprir os compromissos assumidos no âmbito do tratado.
Visualizador do Conteúdo da Web
Artigo 7° da Convenção de Estocolmo
O artigo 7° da Convenção de Estocolmo estabelece as diretrizes para que as partes elaborem planos nacionais de implementação das obrigações previstas na Convenção. Conheça-o na íntegra.
Planos de Implementação
- Cada Parte deverá:
- elaborar um plano para a implementação de suas obrigações decorrentes da presente Convenção e envidar esforços para a sua execução;
- transmitir seu plano de implementação à Conferência das Partes num prazo de dois anos a partir da data de entrada em vigor da Convenção para aquela Parte; e,
- revisar e atualizar, quando apropriado, seu plano de implementação em intervalos periódicos e na forma determinada por decisão da Conferência das Partes.
- As partes deverão, quando apropriado, cooperar diretamente, ou por meio de organizações mundiais, regionais ou sub-regionais, e consultar as partes interessadas nacionais, incluídos os grupos de mulheres e os grupos que se ocupam da saúde das crianças, a fim de facilitar a elaboração, execução e atualização de seus planos de implementação.
- As partes se esforçarão para utilizar e, onde necessário, estabelecer os meios para incorporar os planos nacionais de implementação relativos aos poluentes orgânicos persistentes em suas estratégias de desenvolvimento sustentável, quando apropriado.
Visualizador do Conteúdo da Web
Fases para a elaboração do NIP
A elaboração do NIP deve seguir os critérios e as orientações do Guidance for Developing, a National Implementation Plan for the Stockholm Convention on Persistent Organic Pollutants (Orientação para o desenvolvimento, o Plano Nacional de Implementação da Convenção de Estocolmo sobre poluentes orgânicos persistentes, em tradução livre) que apresenta cinco fases para o processo.
Visualizador do Conteúdo da Web
As fases
Fase 01
Determinação dos mecanismos de coordenação e organização dos processos.
Fase 02
Desenvolvimento de inventários de POPs e análise da infraestrutura e capacidade nacional.
Fase 03
Determinação das prioridades e objetivos
Fase 04
Formulação do Plano Nacional de Implementação e os específicos planos de ação de POPs
Fase 05
Endosso do NIP pelos parceiros.
Visualizador do Conteúdo da Web
O NIP é elaborado pelos governos dos países signatários por meio de Grupos Técnicos Interinstitucionais tais como: organismos governamentais, não governamentais, do setor privado e da sociedade civil, o que facilita a cooperação para a definição e cumprimento das ações e metas tangíveis no que se refere às obrigações da Convenção de Estocolmo.
O NIP é composto de estudos e inventários que apresentam informações e conclusões sobre a situação dos POPs, os usos desses produtos químicos no país, a gestão dos seus resíduos e estoques e das áreas contaminadas.
Aponta ainda, as medidas legislativas e administrativas já em curso para proteger a saúde humana e o ambiente dos efeitos dos POPs, além de identificar as lacunas técnicas, legais e institucionais que precisam ser superadas.
Os planos de ação específicos de POPs são elaborados para suprir essas lacunas por meio de metas e ações que vão consubstanciar o NIP para o país atender as obrigações da Convenção de Estocolmo.
Após a elaboração, o País Parte deve submeter o NIP à Conferência das Partes para divulgar a todos os signatários as medidas e estratégias adotadas para o cumprimento dos compromissos assumidos no âmbito do tratado.
O NIP deve ser revisado e atualizado periodicamente a cada quatro anos ou quando houver a inclusão de novos POPs na Convenção de Estocolmo.
A Convenção de Estocolmo conta com o mecanismo financeiro específico, o Fundo Global para o Meio Ambiente (Global Environment Facilit – GEF), para apoio à elaboração do NIP dos países partes de acordo com o Artigo 14 da Convenção de Estocolmo.
Visualizador do Conteúdo da Web
O projeto para a elaboração do NIP Brasil
O Ministério das Relações Exteriores é o ponto focal político da Convenção de Estocolmo no Brasil e o Ministério do Meio Ambiente, por meio da Diretoria de Qualidade Ambiental e da Gerência de Segurança Química, o ponto focal técnico.
A elaboração do Plano Nacional de Implementação da Convenção de Estocolmo do Brasil se iniciou em setembro de 2009 com o lançamento do projeto Desenvolvimento do Plano Nacional de Implementação da Convenção de Estocolmo sobre poluentes orgânicos persistentes pelo MMA, com apoio do PNUMA e do agente financeiro Global Environmental Facility (GEF).
O projeto reuniu representantes de diversos órgãos e instituições nacionais com potencial de colaboração para o cumprimento dos objetivos gerais estabelecidos para a fase inicial de desenvolvimento do NIP, que foram:
- Estabelecer inventários, ou estratégias para estabelecer inventários, sobre produção, uso, comércio, estoques e resíduos de, e áreas contaminadas por, substâncias químicas listadas nos Anexos da Convenção e existentes no Brasil;
- Desenvolver estratégias e planos de ação para a redução e eliminação de substâncias químicas listadas nos Anexos da Convenção e existentes no Brasil;
- Avaliar a capacidade de infraestrutura e propor opções de gerenciamento, incluindo arranjos institucionais, arcabouço regulatório, e requisitos para a capacitação, conscientização de parceiros, pesquisa e desenvolvimento, para garantir a implementação efetiva e sustentável das estratégias propostas e dos planos de ação e, assim, facilitar a transição do Brasil para a plena implementação da Convenção;
- Construir capacidade sustentável suficiente para preparar o NIP e seus inventários, estratégias e planos de ação, e para cumprir plenamente com os requerimentos dos relatórios da Convenção;
- Desenvolver e demonstrar metodologias representando abordagens práticas e viáveis para as ações prioritárias necessárias para o cumprimento das obrigações da Convenção no Brasil.
Para elaborar o Plano Nacional de Implementação da Convenção de Estocolmo do Brasil com sucesso, o projeto também estabeleceu o cumprimento de objetivos específicos, enumerados a seguir.
- Gerenciamento do projeto e supervisão
- Workshop inicial;
- Plano de implementação;
- GNC criado e endossado pela CONASQ;
- Plano / programa de trabalho do GNC criado;
- Reuniões do GNC realizadas;
- GTIs instituídos;
- Atas de reuniões e relatórios aprovados;
- Atualização do projeto NIP;
- NIP completo com a seção dos estudos dos impactos socioeconômicos e análises de custo-benefício;
- Endosso dos parceiros envolvidos;
- Endosso do governo;
- NIP final em português e inglês e transmissão do NIP à COP;
- Relatório nacional aprovado e submetido à COP;
- Relatórios de progresso do projeto gerado.
- Medidas em relação aos resíduos de POPs e áreas contaminadas com POPs
- Metodologias definidas;
- Medidas regulatórias identificadas;
- Inventário realizado;
- Medidas regulatórias identificadas e examinadas;
- Plano de ação do Objetivo 2.
- Medidas em relação a PCBs
- Inventário nacional de PCBs e equipamentos contendo PCBs produzidos;
- Critério de avaliação de riscos de PCBs e equipamentos estabelecidos;
- Inventário nacional de outros artigos contendo, ou contaminados por PCBs;
- Plano de ação do Objetivo 3.
- Medidas em relação à produção não intencional de POPs
- Guia BAT-BEP avaliado;
- Documento contendo de orientações técnicas para setores-chave selecionados;
- Sistemas regulatórios e licenciamentos avaliados;
- Avaliação da necessidade do estabelecimento de normas estaduais e nacionais consistentes;
- Documento contendo recomendações revisadas para licenciamento, monitoramento e controle BAT e BEP;
- Plano para fortalecer instituições de capacidade analítica acreditada ou credenciada para o monitoramento adequado de POPs produzidos não intencionalmente;
- Plano de ação do Objetivo 4.
- Medidas em relação à infraestrutura nacional
- Requisitos identificados para fornecimento de informação e a infraestrutura para conscientização pública;
- Centro nacional de informação operacional;
- Material de conscientização e treinamento
- Plano de ação do Objetivo 5.
- Preparação e endosso do NIP
Ações iniciais – Workshop
Para cumprir a primeira etapa do projeto de elaboração do NIP Brasil foi realizado o Seminário Inicial do projeto, na CETESB, em São Paulo, nos dias 23, 24 e 25 de março de 2010 como ação inicial e preparatória para a execução do projeto NIP Brasil.A realização deste evento, resultado da parceria entre o MMA, PNUMA Brasil, UNEP, DGEF e CETESB, teve como objetivos dar conhecimento público do início das atividades e estabelecer mecanismos de engajamento dos parceiros para a implementação do projeto.
Durante os três dias do Seminário foram apresentadas palestras com diversos especialistas que discorreram sobre:– A importância dos projetos NIP para a implementação da Convenção de Estocolmo nos países signatários e a experiência do DGEF/PNUMA;
– O Plano Nacional de Implementação da Convenção de Estocolmo, o histórico, objetivos, atividades, desenvolvimento do projeto e arranjos iniciais e informações gerais para implementação do projeto;
– Os arranjos para implementação do projeto, a estrutura de gerenciamento e detalhes das atividades de monitoramento e avaliação, além de esclarecimentos sobre os relatórios necessários;
– Os indicadores de projetos, com definição dos diferentes tipos de indicadores e explicação sobre os indicadores do projeto NIP;
– A Proposta de Mecanismo de Atuação da Comissão Nacional de Segurança Química (CONASQ) para a implementação do projeto.
Ações iniciais – Mecanismos de coordenação e organização
Estabelecimento de mecanismos de coordenação e organização dos processos
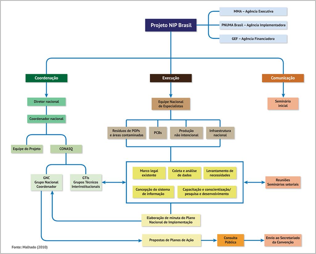
Para execução dos objetivos do projeto NIP Brasil foi estabelecida uma estrutura, representada no esquema a seguir.
Visualizador do Conteúdo da Web
Visualizador do Conteúdo da Web
A atuação da CONASQ no NIP Brasil
A Comissão Nacional de Segurança Química (CONASQ) compreende 22 instituições dos setores público e privado, além de ONGs. A atuação da CONASQ alinha-se à necessidade de estabelecimento de esforço integrado entre os vários níveis de governo (esfera federal, estadual e municipal), setor produtivo, representações da sociedade civil e demais partes interessadas na busca de um modelo de desenvolvimento que tenha na sustentabilidade das atividades humanas o seu foco principal.
Desta forma, a CONASQ foi inserida como participante do projeto NIP Brasil como a instância responsável pelas orientações para o projeto no nível macro; para assegurar que as contribuições dos parceiros fossem incorporadas ao projeto; fornecer a revisão e os comentários sobre os produtos do projeto; e ajudar a disseminar as conclusões e os resultados do projeto.
Observe a figura que apresenta a atuação da CONASQ e sua interação com os grupos de trabalho.
Visualizador do Conteúdo da Web
Visualizador do Conteúdo da Web
A CONASQ atua com o Grupo Nacional Coordenador (GNC) e os Grupos Técnicos Interinstitucionais (GTIs). O Grupo Nacional Coordenador, de foco político, é constituído pelos setores do Meio Ambiente, Saúde, Trabalho, Sociedade Civil e Indústria (MMA, MS, TEM, Sociedade Civil e uma ONG) e tem como atribuições:
- Promover articulação com os parceiros setoriais;
- Fornecer orientações para o projeto em nível macro;
- Assegurar inclusão de contribuições dos parceiros;
- Apresentar resultados alcançados nas reuniões ordinárias da CONASQ;
- Validar relatórios de progresso, revisão e final;
- Disseminar resultados e conclusões do projeto.
Os Grupos Técnicos Interinstitucionais foram constituídos por parceiros identificados para a execução das atividades referentes a cada objetivo estabelecido pelo projeto, tais como: gestão de estoques e resíduos de POPs utilizados como agrotóxicos e outros afetos, gestão de áreas contaminadas com POPs, gestão de bifenilas policloradas (desconsiderando o setor elétrico), redução progressiva das liberações de POPs de formação não intencional de origem antropogênica e gestão de novos POPs. Nesse sentido, os GTIs tiveram diferentes formações, a depender do escopo do trabalho que foi realizado. As atribuições dos GTIs foram:
- Garantir e/ou fornecer acesso às informações no âmbito da instituição e parceiros;
- Fornecer revisão e comentários sobre os produtos;
- Disseminar resultados e conclusões do projeto;
- Dar orientações técnicas nas atividades;
- Acompanhar a implementação das atividades.
Com essas ações iniciais, estabeleceram-se os pilares para as etapas subsequentes da elaboração do NIP Brasil, tais como a realização de inventários, a revisão da legislação e a elaboração dos planos de ação.
Saiba mais
Visualizador do Conteúdo da Web
Como o Brasil está desenvolvendo seu NIP
O Artigo 7° da Convenção define as responsabilidades dos países signatários. Todos devem elaborar um plano para implementação das obrigações decorrentes do acordo e desprender esforços para a sua execução. Esse plano consiste em um conjunto de medidas estratégicas que o país deve adotar para a implementação da Convenção de Estocolmo.
O Brasil deveria ter apresentado o seu NIP à Conferência das Partes até 2006, quando completou dois anos de entrada na Convenção. Porém, devido a dificuldades por conta da extensão territorial e carência de informações referentes aos POPs, o Brasil prevê a conclusão de seu NIP no primeiro semestre de 2015. Entretanto, o NIP brasileiro já comtemplará os 23 POPs, colocando o Brasil entre cerca de 30 países que atualizaram seus planos.
A elaboração do NIP é a primeira etapa da implementação da Convenção de Estocolmo sobre POPs. No Brasil, esse trabalho teve início em setembro de 2009, quando o Ministério do Meio Ambiente, em parceria com o Programa das Nações Unidas para o Meio Ambiente (PNUMA) e com recursos do Fundo Mundial para o Meio Ambiente (GEF), elaborou o projeto de desenvolvimento do Plano Nacional de Implementação.
A elaboração do NIP Brasil foi um processo participativo. Por isso, os principais órgãos e instituições interessados no tema foram convidados a colaborar. Essa participação se tornou mais decisiva a partir do seminário inicial do projeto, realizado em março de 2010 na CETESB.
O projeto de desenvolvimento do NIP previa a entrega de diversos documentos. Os principais são:
- Uma análise da legislação nacional sobre a gestão de produtos químicos e POPs para verificar lacunas e inconsistências e propor ajustes;
- Um diagnóstico da situação da presença e da gestão de POPs no país que, devido às características dos grupos de POPs, foram divididos em cinco inventários:
- Inventário nacional de fontes e estimativa de emissões de dioxinas e furanos;
- Inventário nacional de novos poluentes orgânicos persistentes – novos POPs – de uso industrial;
- Inventário nacional de estoques e resíduos de POPs utilizados como agrotóxicos e outros fins;
- Inventário nacional de bifenilas policloradas (PCBs);
- Inventário nacional de áreas contaminadas por poluentes orgânicos persistentes.
Com base nos resultados dos inventários, foram traçadas estratégias de eliminação ou redução da presença de POPs no meio ambiente. Essas estratégias estão descritas em planos de ação específicos:
- Plano de ação para a redução progressiva das liberações de POPs de formação não intencional provenientes de fontes antropogênicas – dioxinas e furanos;
- Plano de ação para os novos POPs de uso industrial;
- Plano de ação para a gestão de estoques e resíduos de POPs utilizados como agrotóxicos e outros fins;
- Plano de ação para a gestão adequada das bifenilas policloradas no Brasil;
- Plano de ação para a gestão de áreas contaminadas com POPs.
A análise da legislação nacional, o diagnóstico de situação da presença e gestão de POPs no Brasil e a estratégia de eliminação ou redução da presença de POPs foram apresentados, discutidos e aperfeiçoados por Grupos de Trabalho Interinstitucionais (GTIs). Os GTIs eram formados por: Órgãos do governo federal; Órgãos ambientais; Instituições de ensino e pesquisa; Associações de empresas; e Organizações não governamentais de proteção à saúde e ao meio ambiente.
Posteriormente, todos os trabalhos foram aprovados pelo Grupo Nacional Coordenador do projeto (GNC), formado pelos seguintes ministérios: Meio Ambiente; Saúde; Trabalho e Emprego; Desenvolvimento; e Indústria e Comércio Exterior.
O GNC também é formado pela Associação Brasileira da Indústria Química (ABIQUIM), pelo Fórum Brasileiro de Organizações Não Governamentais e Movimentos Sociais para o Meio Ambiente e o Desenvolvimento, conhecido pela sigla FBOMS, e pela Central Única dos Trabalhadores (CUT).
Nota: Para acessar todo o material que subsidiou a elaboração do NIP do Brasil, acesse: https://www.gov.br/mma/pt-br
Visualizador do Conteúdo da Web
Inventário sobre POPs no Brasil
O inventário é um instrumento utilizado para coletar as informações antecedentes sobre POPs no país, de forma a permitir delinear a linha-base (o ponto de partida) para definir as ações a serem implementadas.
O Ministério do Meio Ambiente (MMA), ponto focal da Convenção de Estocolmo no Brasil, conduziu os seguintes inventários, que consolidam importantes informações sobre a situação dos POPs no país:
- Inventário nacional de fontes e estimativa de emissões de dioxinas e furanos;
- Inventário nacional de bifenilas policloradas;
- Inventário nacional de estoques e resíduos de POPs utilizados como agrotóxicos e outros usos afetos;
- Inventário nacional de áreas contaminadas por POPs;
- Inventário nacional de novos POPs de uso industrial.
Inventário de dioxinas e furanos
O Inventário de Dioxinas e Furanos foi elaborado pelo MMA, em 2012, com base na ferramenta Toolkit sobre dioxinas e furanos (dezembro de 2005, com fatores de emissão revisados em 2010), segundo as categorias, subcategorias e classes geradoras dessas substâncias. Os resultados mostram um cenário da liberação de dioxinas e furanos no Brasil, tendo o ano-base de 2008 para a coleta das informações.
Como resultado, o inventário mostrou como linha-base o potencial de liberação de 2,235 gTEQ/ano de dioxinas e furanos no Brasil. Esse é o valor que orienta as ações no Brasil para a redução dessas substâncias. Os dados podem ser analisados sob diferentes aspectos, por categorias de fontes e por região e unidades da Federação.
Categorias de fontes
Liberação de dioxinas e furanos segundo as categorias de fontes
Observe que a maior participação coube à Categoria 2, seguida pela Categoria 6; em terceiro lugar, a Categoria 7 e, em quarto, a Categoria 9. Essas quatro categorias, juntas, representam perto de 90% das emissões.
Meios de lançamento
a) Liberação de dioxinas e furanos segundo o lançamento nos meios receptores
Na figura abaixo estão representadas as contribuições dos meios de lançamentos de dioxinas e furanos no Brasil, em 2008. Observe a maior participação do meio ar, seguida da liberação nos resíduos e, em terceiro lugar, da liberação no produto. Essas três categorias respondem por 95,4% do total liberado.
b) Liberações no ar
A sinterização de minério de ferro resultou como a maior contribuinte individual, participando com 33,4% o total emitido para o ar. Além dessa subcategoria, outras quatro merecem destaque por compor o grupo das cinco maiores emissoras: queima de biomassa ao ar livre; incêndios e queima de resíduos ao ar livre; incineração de resíduos de serviços de saúde; e produção de ferro e aço. Essas cinco subcategorias contribuem com 81% das liberações no ar.
c) Liberações no resíduo
As usinas de ferro e aço resultaram como as maiores contribuintes de liberações no resíduo, com 23,8%, seguidas de produção de alumínio (22,6%), disposição e tratamento de esgoto (18,8%), chorume de aterros (12,0%) e incineração de resíduos sólidos perigosos (3,8%), compondo participação de 81,0%.
d) Liberações no produto
A liberação no produto tem a indústria do couro como a maior contribuinte; em seguida, vêm a compostagem, a indústria têxtil, e a produção de celulose e papel. Em quinto lugar está a indústria química, a produção de tijolos em sexto e, por último, o processamento de óleo de xisto.
e) Liberações no meio água
As liberações nas águas vêm, em primeiro lugar, da produção de celulose e papel com 43,9% de participação, seguida da disposição de efluentes não tratados em águas superficiais, com participação de 43,2%. Em terceiro lugar está o tratamento e a disposição dos efluentes líquidos tratados com 8,0% de participação. Em conjunto essas três subcategorias respondem por 95,4% dos lançamentos nesse meio.
f) Liberações no meio solo
As liberações no solo vêm de duas fontes: a maior participação é de incêndios e queima de resíduos ao ar livre, acidentais ou não, com 54%. Em seguida vem a queima ao ar livre de biomassa, com 46%, totalizando 100% das liberações nesse meio.
Região e unidades da Federação
a) Liberação de dioxinas e furanos segundo a região do país
Na figura a seguir está representada a participação relativa das regiões do Brasil na liberação estimada de dioxinas e furanos em 2008. A Região Sudeste, devido à grande concentração da população, ao alto grau de industrialização e à forte atividade agropecuária, é a que tem maior participação nas emissões, contribuindo com 58,8% do total das liberações. A segunda colocada é a Região Sul, com 12,4%.
b) Liberação de dioxinas e furanos segundo a unidade da Federação
Na figura a seguir está representada a contribuição dos estados na liberação estimada de dioxinas e furanos em 2008. Observe que o Estado de São Paulo tem a maior participação, atingindo 28,9%, seguido do Estado de Minas Gerais, com 12,9%, e do Estado do Rio de Janeiro, que contribui com 10,1%. Esses três estados juntos são responsáveis por 51,9% das liberações. Incluindo-se o Espírito Santo, com 6,8%, e o Pará, com 6,1%, esses cinco primeiros respondem por 65% das liberações. Os dez primeiros colocados (SP, MG, RJ, ES, PA, PR, RS, MT, BA e GO) respondem por 86% das emissões.
Inventário de PCBs
No âmbito federal, foram realizados dois inventários de PCBs: o primeiro, pela Agência Nacional de Energia Elétrica (ANEEL), em 2009, e o segundo, pelo MMA, em 2012 e 2013. O inventário da ANEEL foi realizado junto aos agentes de transmissão de energia elétrica do país e levantou informações sobre equipamentos, em operação ou armazenados, que contivessem óleo mineral isolante contaminado por PCB. Nesse inventário foram consultados 75 agentes de transmissão e 64 agentes de distribuição de energia elétrica, porém apenas uma pequena parte retornou com resposta. Dessa pequena parcela que forneceu informações, verificou-se a existência de 2.664.917 litros de óleo contaminado com PCBs.
O inventário do MMA, em 2012 e 2013, foi realizado sem a participação do setor elétrico, por meio de Associações Comerciais e Federações de Indústrias e Cooperativas de diferentes setores: Açúcar e Álcool; Alimentos e Bebidas; Automobilística; Carpetes e Revestimentos; Cerâmica; Cilindros de Alta Pressão; Construção/Cimento; Couro; Eletrônicos e Eletrodomésticos; Embalagens; Ensino/Escolas; Equipamentos Laboratoriais; Eventos; Hospitalar; Indústria Gráfica; Indústria Química; Informática; Laboratórios Diversos; Máquinas Industriais; Metalúrgica/Mineração; Móveis; Papel e Celulose; Plásticos; Pneus/Borracha; Recicladores de Materiais; Shopping Centers e Malls; Telecomunicações; e Têxtil. Ainda foram incluídas as áreas de risco como escolas, shopping centers, hospitais e universidades conforme escalonamento de necessidades da Parte II do Anexo A do texto da Convenção de Estocolmo (áreas de grande circulação de pessoas). O setor de alimentos e bebidas também está incluído como área de risco, visto que a utilização de equipamentos com PCBs é proibida nas áreas de produção de alimentos e de água para consumo. Incineradores e tratadores de PCBs também foram consultados quanto à quantidade já incinerada desse produto desde o início das atividades da empresa.
Neste inventário do MMA, identificou-se a quantidade existente de PCBs em estoques, a quantidade existente em equipamentos em uso e fora de uso e o número de equipamentos contaminados com PCBs. No total, a abrangência do inventário envolveu 3.339 entidades. Ao final, o inventário do MMA identificou 1.940 equipamentos, dos quais 36 apresentaram laudo de análises com teor de PCBs menor do que 50 ppm, restando 1.904 equipamentos suspeitos de contaminação com PCBs. Os volumes declarados somaram 823.866 litros de óleo suspeito de contaminação com bifenilas policloradas. A figura a seguir apresenta a distribuição desses equipamentos nas regiões do país.

Cerca de 80% de todos os equipamentos inventariados encontram-se nos estados de São Paulo, Minas Gerais e Espírito Santo. 56% dos equipamentos declarados estão no Estado de São Paulo, seguido por Minas Gerais, com aproximadamente 15%, e Espírito Santo, com 8%. As estimativas internacionais reportam a existência de quantidade muito superior àquelas identificadas no inventário do MMA (2012 e 2013) e sabe-se que o volume de PCBs existente no Brasil é maior do que o identificado nos inventários realizados. No total, entre setor elétrico e demais setores, foram identificados aproximadamente 3,5 milhões de litros de óleo contaminado, o que corresponde a cerca de 4,5 mil toneladas de resíduos contaminados. Também identificou-se que já foram incineradas aproximadamente 20 mil toneladas de PCBs no Brasil.
Inventário nacional de estoques e resíduos de POPs utilizados como agrotóxicos e outros usos afetos
O inventário de estoques e resíduos de agrotóxicos POPs foi realizado pelo MMA em 2013 / 2014 e baseou-se na metodologia proposta pela FAO. A coleta de dados e informações para a realização do Inventário Nacional Indicativo de Estoques e Resíduos de Agrotóxicos POPs foi obtida junto aos órgãos e entidades públicas e privadas listadas abaixo:
Órgãos e entidades públicas federais: Agência Nacional de Vigilância Sanitária (ANVISA); Departamento de Polícia Federal (DPF); Instituto Brasileiro do Meio Ambiente e dos Recursos Naturais Renováveis (IBAMA); Ministério da Agricultura, Pecuária e Abastecimento (MAPA); Ministério do Desenvolvimento, Indústria e Comércio (MDIC); Ministério da Saúde (MS); e Fundação Nacional de Saúde (FUNASA);
Unidades da Federação: foram consultados os 26 estados da Federação e o Distrito Federal;
Associações, sindicatos e institutos: Associação Brasileira de Embalagem (ABRE) e Instituto Nacional de Processamento de Embalagens Vazias (INPEV).
Como resultado, o inventário demonstrou que a quantidade de estoques de agrotóxicos POPs remanescentes, ou seja, que aguardavam destinação final, em dezembro de 2012, era de 588.851,0 kg e 3.345,9 litros; e aqueles que já foram destinados até esse mesmo período totalizavam 1.900.490,3 kg e 20 litros.
O mapa do Brasil apresentado na figura abaixo ilustra a localização dos estoques de agrotóxicos POPs informados que ainda aguardam a destinação final nos estados. O mapa possibilita também visualizar que a maioria dos estados brasileiros não apresentou informações dessa natureza para o inventário. Apesar da grande quantidade de estoques de agrotóxicos POPs levantada, sabe-se que o montante identificado representa apenas uma parcela de todo o material presente no país que ainda não foi mapeado.
O mapa a seguir revela a quantidade que já foi destinada, distribuída por cada estado.
Frisamos que todos os dados apresentados neste estudo foram obtidos por meio das consultas mencionadas e que muitos estados informaram não possuir dados que pudessem contribuir para a realização do inventário. A falta de informações verificada em vários estados brasileiros sobre agrotóxicos e outros POPs é prevista para um país em desenvolvimento e com grande extensão territorial, como é o caso do Brasil, onde historicamente se sobressaíram tipologias agrícolas pulverizadas entre pequenos e grandes produtores rurais e, ao mesmo tempo, com grande utilização em campanhas de saúde pública.
O MMA entende que a falta de informação não significa a ausência de estoques e resíduos de POPs, e sim a falta de governança sobre eles, que deve ser aprimorada para que mais dados sejam obtidos e, assim, possa haver um quadro mais amplo sobre a situação nacional. Porém, com esse inventário indicativo, já foi possível notar que há quantidades imensas de produtos aguardando destinação final e que medidas precisam ser adotadas para que isso seja viabilizado. Ademais, nota-se que existe uma grande resistência por parte dos detentores de estoques de agrotóxicos e outros produtos obsoletos em declarar a existência e a posse desses produtos e, posteriormente, ser obrigados a arcar com os custos da destinação final e com as medidas de remediação ambiental que por ventura se façam necessárias.
Pela legislação brasileira em vigor, o detentor do produto é responsável por sua destinação. Na maioria dos casos, é o próprio produtor rural que faz isso devolvendo o produto agrotóxico impróprio para uso para a empresa fabricante, que é obrigada, por lei, a destiná-lo de forma ambientalmente adequada. Porém, como muitos desses produtos agrotóxicos obsoletos (em desuso) ficaram estocados por mais de 30 anos em situação precária de armazenamento, já não é mais possível identificar o fabricante no rótulo e na bula; logo, não se reconhece o responsável pela destinação dos produtos obsoletos estocados. Nos estados onde houve algum tipo de isenção de responsabilidade civil, penal ou administrativa em relação à posse de agrotóxicos obsoletos, como os de São Paulo e Paraná, verificou-se um alto índice de retorno de informação.
A Convenção de Estocolmo tem um papel relevante na elaboração de medidas em nível internacional para a eliminação desses POPs e preconiza que a solução do problema seja compartilhada entre o poder público, indústrias, distribuidores, entidades de classe e usuários finais, como premissa básica para uma ação eficaz e definitiva. Partindo desse pressuposto, ressaltam-se duas experiências brasileiras exitosas de gestão ambiental para a identificação, a coleta, o transporte e a eliminação de estoques e de resíduos de POPs de uso agrícola, implementadas nos estados do Paraná (no programa “Produtos obsoletos eliminados integralmente com responsabilidade ambiental no Paraná”) e de São Paulo (com a Campanha de Recolhimento de Agrotóxicos Obsoletos), com lições aprendidas que podem servir de modelo para que projetos similares sejam desenvolvidos nos demais estados da Federação.
Nota: Nos documentos abaixo, maiores informações sobre as experiências de gestão ambiental dos estados de São Paulo e do Paraná para a eliminação de estoques e de resíduos de agrotóxicos – POPs.
Inventário de áreas contaminadas
Os inventários de áreas contaminadas ou os sistemas de informações sobre áreas contaminadas são ferramentas fundamentais para o gerenciamento desses locais e são fontes de informação para o cidadão e a coletividade. Para a realização desse inventário sobre áreas contaminadas em 2012 e 2013, o MMA utilizou a Resolução CONAMA n. 420, de 30 de dezembro de 2009. Esta é uma diretriz recente e, por essa razão, o Brasil ainda não possui um levantamento oficial sobre áreas contaminadas por POPs com abrangência em todo o território brasileiro.
A iniciativa trazida pela Resolução CONAMA n. 420, de 28 de dezembro de 2009, ao determinar que todos os órgãos ambientais estaduais elaborem relatórios com informações sobre as áreas contaminadas identificadas, para envio ao IBAMA, pretende centralizar, em um banco de dados único, informações sobre as áreas contaminadas de todo o país.
Para realizar o levantamento, o Ministério do Meio Ambiente consultou os órgãos ambientais dos estados e foram resgatadas informações em documentos publicados pela academia e por outras fontes, originando o “1° Inventário Nacional de áreas contaminadas por poluentes orgânicos persistentes (POPs) listados na Convenção de Estocolmo”.
Nesse inventário, foram identificadas 117 áreas contaminadas com POPs. Nove delas já foram reabilitadas e duas já estão em reutilização, mostrando que houve descontaminação em 9% delas. Dessa forma, ainda há 106 áreas contaminadas por POPs no Brasil que foram identificadas.
Em 26 estados do País, nove apresentam registros de áreas contaminadas por POPs; oito informaram não possuir conhecimento sobre a existência dessas áreas; e nos nove restantes não foram obtidas informações que conduzissem à identificação. Cerca de 85% das áreas levantadas estão localizadas na Região Sudeste, sendo 81 delas no Estado de São Paulo; dessas, 31 estão no município de São Paulo. As áreas identificadas no Estado de São Paulo estão em avançado estágio de investigação, descontaminação e monitoramento. As 10 áreas de responsabilidade da FUNASA, com contaminação por DDT e BHC, já estão inseridas em programa de descontaminação a ser realizado pelo Ministério da Saúde.
Com a realização de inventários de áreas contaminadas no país, o número de áreas identificadas tende a crescer, em resposta à nova legislação, à melhoria dos processos de licenciamento e de controle em geral, ao aumento da atenção para os acidentes industriais e à melhoria no registro e na documentação.
Além disso, o inventário mostra que os estados brasileiros se encontram em diferentes níveis de progresso na tarefa de identificação de áreas contaminadas com POPs, especialmente no que tange à implementação da Resolução CONAMA n. 420, de 28 de dezembro de 2009.
Inventários dos novos POPs industriais
Desde 2005, quando as novas substâncias começaram a ser analisadas pelo POPRC para ser consideradas POPs da Convenção, o MMA vem consultando as instituições que compõem a CONASQ e algumas Associações de Indústrias sobre os usos atuais e históricos de novos POPs e sobre substâncias alternativas, para subsidiar o envio de informações ao Secretariado da Convenção.
Para a realização dos inventários sobre os novos POPs, foram consultados, prioritariamente, os setores produtores de retardantes de chama, polímeros, equipamentos eletroeletrônicos, revestimentos, resíduos de equipamentos eletroeletrônicos, reciclagem de carros, galvanoplastia, produtos de limpeza doméstica e industrial, fotografia, iscas formicidas e a indústria de agrotóxicos.
O objetivo do inventário foi obter uma visão geral da utilização atual e anterior dos novos POPs de uso industrial em processos e artigos, e dos fluxos de resíduos/reciclagem. A metodologia para a realização desse inventário foi baseada em estudos teóricos, envio de questionários e contatos telefônicos.
– HBB
Não há informação sobre o uso passado deste produto no Brasil ou sobre a existência de estoques ou produtos que contenham essa substância. Apesar disso, pesquisas para obtenção de informações sobre o HBB foram realizadas para as mesmas categorias consultadas para o PFOS e os PBDES. Todas as respostas indicaram que as empresas não utilizavam essa substância e não possuíam artigos ou resíduos com HBB estocados.
Para o período de 1989 a 1996, não foi possível realizar a pesquisa uma vez que não existia código aduaneiro específico para esses produtos. No período de 1997 a 2013, não houve importações de bifenilas polibromadas nem exportação. Uma vez que o hexabromobifenil foi utilizado como retardante de chama, principalmente durante a década de 1970, os estoques e resíduos de produtos e artigos já foram eliminados há décadas atrás ou, se ainda existentes, não devem ser relevantes. Nesse sentido, essa substância não será alvo de maiores investigações no plano de ação.
– Pentaclorobenzeno (PeCB)
O inventário realizado pelo MMA aponta que não há registros de produção e uso recentes do PeCB no Brasil. Essa substância pode ser utilizada como um componente de uma mistura para reduzir a viscosidade de produtos PCB; como ainda existe PCB em uso em equipamentos no Brasil, parte deles pode conter essa substância em pequenas concentrações. Portanto, ao se gerenciar os PCBs, essas substâncias PeCB estarão sendo monitoradas.
– PBDEs
Os POP-PBDEs não foram produzidos no Brasil e, por isso, o principal desafio para a sua eliminação é a identificação dos estoques existentes e de artigos importados que contenham POP-PBDEs, bem como a sua eliminação no fim de sua vida útil. A reciclagem de artigos contendo PBDEs faz que grandes quantidades dessa substância permaneçam no fluxo de reciclagem global e continuem presentes em artigos de consumo.
O inventário nacional dos POP-PBDEs foi realizado por meio de estimativas das quantidades dessas substâncias em equipamentos eletroeletrônicos e em veículos. Outros usos dos POP-PBDEs, como em móveis, colchões, têxteis, materiais de construção, borrachas e operações de perfuração, foram considerados de menor relevância devido ao uso limitado de POP-PBDEs na maioria dessas aplicações e à dificuldade de obtenção de informações para usos difusos.
A quantidade estimada de c-octa-BDE em equipamentos eletroeletrônicos foi de aproximadamente 1,6 mil toneladas (174, 9 toneladas de hexa-BDE e 683,9 toneladas de hepta-BDE.
O inventário demonstrou ainda que várias empresas realizam reciclagem de resíduos de equipamentos eletroeletrônicos que podem conter POP-PBDEs no Brasil e que esta é uma prática que deverá ser intensificada com a implementação da Política Nacional de Resíduos Sólidos, que incentiva a reciclagem de materiais. Por essa razão, a reciclagem de equipamentos eletroeletrônicos merece atenção para a implementação de ações. A reutilização e a reciclagem de materiais e resíduos contendo POP-PBDEs são permitidas por meio de exceção específica sob certas condições, com o uso das Melhores Técnicas Disponíveis e Melhores Práticas Ambientais, nos termos da Convenção de Estocolmo.
Como apenas a parte plástica dos resíduos de equipamentos elétricos e eletrônicos (REEE) contém PBDEs, é importante verificar como esses componentes são reciclados no país. O inventário aponta, portanto, para a necessidade de um levantamento sobre as práticas e técnicas utilizadas pelas recicladoras de plásticos de REEE para averiguar a real situação dessa atividade no Brasil e verificar as adequações necessárias para a redução de liberações de POP-PBDEs durante o processo de reciclagem e da exposição ocupacional a esses poluentes.
– PFOS, seus sais e PFOSF
O PFOS, seus sais e o PFOSF não são produzidos no país; no entanto, são importados para ser utilizados em setores da galvanoplastia e para a produção de sulfluramida para a fabricação de iscas formicidas. O inventário revelou que o PFOS, seus sais e o PFOSF não possuem códigos de identificação específicos (NCM), o que dificulta a identificação, a coleta de dados e o controle das quantidades importadas dessas substâncias. No entanto, identificou uma quantidade média de PFOS utilizada de 52,4 toneladas por ano, obtida pela soma das quantidades médias utilizadas pelas duas categorias que possuem usos conhecidos.
O inventário nacional relativo ao uso de sulfluramida aponta para uma quantidade média de PFOS/PFOSF utilizada de 50,7 toneladas por ano e apresenta as quantidades comercializadas no país. Para o setor de galvanoplastia, a quantidade utilizada de PFOS no produto denominado Bayowet FT248 foi de 1,9 tonelada/ano. A identificação de artigos que contenham PFOS também é um desafio não só para o Brasil, mas para a maioria dos países partes da Convenção de Estocolmo. Dessa maneira, verifica-se a necessidade de aperfeiçoamento do controle aduaneiro sobre substâncias e artigos que o contenham.
– HBCD
De acordo com informações levantadas pelo inventário nacional, o HBCD é utilizado no Brasil para uso de isolamento térmico na indústria de construção civil e como aditivo antichamas para uso industrial, nos setores eletrônico, automotivo e têxtil.
O levantamento inicial sobre o HBCD indicou que as importações dessa substância estão aumentando, uma vez que passaram de 90 toneladas em 2012 para 115 toneladas nos nove primeiros meses de 2013.
Conclusões a respeito dos inventários nacionais
Os inventários nacionais de POPs elaborados pelo MMA põem à mostra as dificuldades de coleta e obtenção de informações de modo a traduzir a realidade brasileira sobre POPs. Esse fato destaca-se, portanto, como uma das maiores limitações encontradas para a elaboração dos inventários. Por tratar-se de um tema novo e técnico, muitas instituições que poderiam utilizar ou já teriam utilizado essas substâncias no passado demonstraram desconhecimento sobre o assunto. Isso aponta para a necessidade de conscientização e de capacitação dos setores-chave para que mais dados sejam disponibilizados.
A condução do gerenciamento dos POPs, na forma de estoques, resíduos, áreas contaminadas ou POPs não intencionais, é de responsabilidade dos órgãos ambientais estaduais e municipais competentes, cabendo ao órgão federal garantir que os estados e municípios executem esse gerenciamento em conformidade aos preceitos técnicos e legais vigentes.
Revisão da legislação sobre POPs
O Ministério do Meio Ambiente, em 2013, desenvolveu um estudo transversal aos temas dos GTIs denominado Análise e Revisão da Legislação Nacional sobre POPs, no qual apresenta a legislação e as normas existentes e a necessidade de se desenvolver novos critérios e procedimentos visando compatibilizá-los com os critérios requeridos pela Convenção. A seguir, um breve panorama dessa análise e os caminhos que podem ser trilhados pelos órgãos componentes no Brasil.
Justificativa
A Convenção, em seu Artigo 3°, Parágrafo 3, estabelece que os países partes que dispõem de um ou mais sistemas de regulamentação e avaliação de novos agrotóxicos POPs ou de novas substâncias químicas industriais devem adotar medidas regulamentares com a finalidade de prevenir a produção e a utilização de novos POPs agrotóxicos ou de novas substâncias químicas industriais que possuam as características de poluentes orgânicos persistentes, a saber: persistência, bioacumulação, potencial para transporte de longo alcance no meio ambiente e efeitos adversos.
Constata-se que o objetivo da Convenção é evitar que novas substâncias com características de POPs venham a ter seu uso e produção autorizados nos países, e também que eles se apropriem dos objetivos da Convenção, agindo preventivamente com vistas a um futuro livre de POPs. Dessa forma não precisariam aguardar que o POPRC analisasse uma substância de acordo com os critérios estabelecidos na Convenção, e que a COP a considerasse como POP para dar início a ações com foco em sua restrição ou eliminação.
O país que assume essa posição preventiva passa a ter uma preocupação que abrange, inclusive, substâncias menos persistentes, menos bioacumuláveis do que as definidas pelos critérios quantitativos, ou, ainda, que o seu alcance de transporte percebido justifique preocupação.
Análise da legislação brasileira
Agrotóxicos
No tocante à legislação nacional, o Decreto n. 4.074, de 4 de janeiro de 2002, que regulamenta a Lei de Agrotóxicos, prevê em seu art. 20 que o registro de novo produto agrotóxico, seus componentes e afins somente será concedido se a sua ação tóxica sobre o ser humano e o meio ambiente for, comprovadamente, igual ou menor do que daqueles já registrados para o mesmo fim. O parágrafo único do art. 20 estabelece que os critérios dessa avaliação, detalhados em instruções normativas complementares dos órgãos de registro, devem considerar prioritariamente os seguintes parâmetros: toxicidade e presença de problemas toxicológicos especiais (neurotoxicidade, fetotoxicidade, ação hormonal e comportamental e ação reprodutiva); persistência no ambiente; bioacumulação; forma de apresentação e método de aplicação.
Desse modo, a legislação brasileira relativa aos agrotóxicos prevê que, para o registro, os novos produtos devem ser avaliados com base em critérios que avaliam sua toxicidade, ecotoxicidade, persistência e bioacumulação, estando a obtenção do registro condicionada aos resultados dessas análises.
Embora, à primeira vista, pareça que os parâmetros para avaliação dos agrotóxicos previstos no art. 20 do Decreto, concomitantemente com as hipóteses de proibição de registro de agrotóxicos prescritas no art. 31, atendem aos critérios dispostos no art. 3°, parágrafo 3 da Convenção de Estocolmo (na parte referente aos agrotóxicos), é importante analisar se as instruções normativas e os manuais, publicados pelos órgãos de registro para regulamentar as avaliações conduzidas no contexto de suas respectivas competências, contemplam os critérios da Convenção, em sua plenitude.
A avaliação toxicológica conduzida pela ANVISA é disciplinada pela Portaria n. 03/MS/SNVS, de 16 de janeiro de 1992. O IBAMA publicou a Portaria Normativa IBAMA n. 84, de 15 de outubro de 1996, que orienta a Avaliação do Potencial de Periculosidade Ambiental (PPA) de agrotóxicos, seus componentes e afins. A Instrução Normativa n. 36, de 24 de novembro de 2009, da Secretaria de Defesa Agropecuária/MAPA, estabelece as diretrizes e exigências para a avaliação de eficiência agronômica.
Para instruir os processos de registro de agrotóxicos é providencial, portanto, uma análise técnica das instruções normativas sob o olhar do atendimento dos critérios da Convenção de Estocolmo, com o fim de determinar a necessidade de se proceder a uma adequação da legislação nacional, para fixar ou recrudescer os limites dos parâmetros existentes para a avaliação dos ingredientes ativos ou, ainda, se é preciso arrolar na norma estudos adicionais a serem apresentados pelas empresas. Essa análise permitirá conhecer se os critérios previstos na legislação nacional possibilitam que novos agrotóxicos contendo as características de POPs, estabelecidas pela Convenção de Estocolmo, sejam registrados no país.
PCBs e outros POPs
No que se refere à legislação nacional sobre PCBs, está em elaboração e revisão uma resolução CONAMA para a regulamentação dessas substâncias no País. Alguns estados também desenvolveram legislação própria para este fim, como é o caso do Estado de São Paulo, por meio da Lei Estadual n. 12.288, de 22 de fevereiro de 2006. As demais regulamentações de substâncias POPs ainda precisam ser analisadas.
Nota: Para rever o histórico dessa regulamentação consulte a linha do tempo Histórico de produção, uso e regulamentação de POPs no Brasil e no mundo ou consulte o documento abaixo.
Avaliação da eficácia da Convenção
A Convenção de Estocolmo entrou em vigor em 2004 para a maioria das partes. O Artigo 16 da Convenção indica que a Conferência das Partes (COP) deverá avaliar a eficácia da Convenção quatro anos após a data de entrada em vigor. Portanto, desde 2008 devemos avaliar se os níveis de POPs foram efetivamente reduzidos ou eliminados. Dentro desse contexto, o Plano de Monitoramento Global (GMP) tem o objetivo de identificar tendências de concentrações de POPs ao longo do tempo e fornecer informações sobre o transporte regional e global.
Para a implementação do Plano de Monitoramento Global, foram criados grupos de organização regional. Eles são compostos por seis membros de cada uma das cinco regiões das Nações Unidas. São elas: África, Ásia e Pacífico, Europa Central e Oriental, Europa Ocidental e outros grupos, além da América Latina e Caribe.
Os grupos regionais produziram um guia para o monitoramento global de POPs. Como matrizes fundamentais, eles indicaram o ar ambiente, o leite e o sangue humano. A última versão inclui também o monitoramento da água. O objetivo da amostragem do ar ambiente é a obtenção de dados representativos para avaliar os níveis de base e as alterações nas concentrações de POPs ao longo do tempo e do espaço e o transporte desses compostos em nível regional e global. As atividades de monitoramento do ar estão sendo implementadas nas cinco regiões da ONU.
O relatório da região do grupo da América Latina e Caribe (GRULAC) foi elaborado basicamente com dados disponíveis de POPs no ar de apenas oito países, incluindo o Brasil. Os dados apresentados neste relatório indicam que as concentrações de POPs no ar ambiente são geralmente muito baixas em regiões onde não existem fontes poluidoras próximas e, em regiões rurais e agrícolas as concentrações de praguicidas são maiores, provavelmente devido ao padrão de uso desses produtos.
Vamos ver agora o monitoramento dos POPs no leite materno e no sangue humano. Ambos têm sido utilizados como biomarcadores de exposição aos POPs. Eles mostram tendências temporais comparáveis em uma determinada população, integram as exposições ambiental e alimentar relacionadas a diferentes hábitos de consumo e, além disso, fornecem informações relevantes sobre a transferência de POPs para os lactentes e sobre os potenciais efeitos na saúde.
O relatório da região da América Latina e Caribe inclui um estudo coordenado pela OMS sobre níveis de POPs no leite materno no Brasil e no sangue humano no México. Esses dados indicam baixas concentrações de POPs nas amostras analisadas. Os dados de monitoramento do ar ambiente e da matriz humana são escassos na América Latina e Caribe; portanto, não permitem a avaliação de tendências temporais. Por esse motivo, estudos mais sistemáticos devem ser projetados e implementados na região. Para isso, é fundamental a construção de capacidade analítica. O alto custo dos equipamentos analíticos, sua manutenção e a necessidade de infraestrutura e de pessoal especializado têm dificultado esse trabalho.
Atualmente, o Brasil tem participado de alguns programas e projetos de monitoramento global de POPs:
- GAPS – Rede de amostragem passiva atmosférica global;
- LAPAN – Rede de amostragem passiva atmosférica latino-americana;
- GMP – Apoio à implementação do Plano de Monitoramento Global de POPs na região da América Latina e Caribe.
Dentro do GMP, o ar atmosférico de São Paulo está sendo monitorado. Em vários estados do Brasil, há um estudo de monitoramento de POPs no leite materno realizado pela OMS e pela Fiocruz. Os dados mostram tendências de redução da concentração de POPs em relação aos dados apresentados no relatório da América Latina e Caribe. O Brasil está desenvolvendo a capacidade de gerar dados para o monitoramento de POPs e de contribuir com o próximo relatório regional. Para fortalecer essa capacidade, é preciso haver interação entre governo, academia, indústrias e ONGs.
Dados de monitoramento no Brasil
Os resultados do monitoramento de POPs, nas matrizes: ar, leite e sangue no Brasil, referentes aos projetos GMP, GAPS, CETESB e projetos específicos, estão disponibilizados a seguir.
Resultados de monitoramento de POPs no ar ambiente, em locais do Brasil:
São Paulo / SP – Coleta passiva (PUF) – 2010 / 2011
Resultados:
– Dioxinas / furanos:
– LB: 6,47 a 10,6 pg-TEQ/PUF;
– UB: 15,7 a 23pg-TEQ/PUF;
– dl-PCBs:
– LB:3,1 a 4,9 pg-TEQ/PUF;
– UB: 3,2 a 4,9 pg-TEQ/PUF;
– PCBs indicadores (Σ 28, 52, 101, 118, 138, 153, 180): 25,4 a 37,1 ng/PUF;
– Pesticidas organoclorados:
– pp´-DDT: 6,8-33,1 ng/PUF;
– pp´-DDE: 7,2-14,8 ng/PUF;
– pp´-DDD: ND-0,72 ng/PUF;
– Dieldrin: 3,67-9,0 ng/PUF;
– Endosulfan (Σ I, II e sulfato): 31,5-424,5 ng/PUF;
– HCB: ND-4,60 ng/PUF;
– Heptacloro: 10,3 a 13,8 pg/PUF;
– Heptacloroepóxido: ND-2,48 ng/PUF;
Projeto: GMP.
– PBDEs-UB:
– BDE-17: 0,84 ng/PUF;
– BDE-28: 0,91 ng/PUF;
– BDE-47: 6,45 ng/PUF;
– BDE-66: 0,44 ng/PUF;
– BDE-85: 0,11 ng/PUF;
– BDE-99: 2,94 ng/PUF;
– BDE-100: 0,67 ng/PUF;
– BDE-153: 0,48 ng/PUF;
– BDE-154: 0,29 ng/PUF;
– BDE-183: 0,61 ng/PUF;
– Σ BDEs (total 10): 13,7 ng/PUF;
Projeto: Martrat et al., 2012.
Pedra Bela / SP – Amostragem ativa
Resultados:
– Dioxinas e furanos: 137,9 fg-TEQ/m3;
Projeto: De Assunção et al., 2013.
São Paulo / SP – Congonhas, Lapa e Centro – Amostragem ativa
Resultados:
– Dioxinas e furanos: 19-225 fg-TEQ/m3;
Projeto: De Assunção et al., 2008.
São Paulo / SP – Área urbana e área urbana / industrial – Amostragem ativa
Resultados:
– Dioxinas e furanos: 39-751 fg-TEQ/m3;
Projeto: De Assunção et al., 2005.
São Paulo / SP (área urbana) – Amostragem ativa
Resultados:
– Dioxinas e furanos: 86-169 fg-TEQ/m3;
Projeto: CETESB, 2002.
Indaiatuba / SP (23°9’S; 47°10’W) – 3/2005 a 12/2005 – Amostragem passiva (PUF)
Resultados:
– Pesticidas organoclorados:
– α-HCH: 11-34 pg/m3;
– γ-HCH: 24-30 pg/m3;
– Trans-clordano: 2-4 pg/m3;
– Cis-clordano: 1-5pg/m3;
– Trans-nonacloro: 1-1,2pg/m3;
– Endosulfan I: 163-1907 pg/m3;
– Endosulfan II: 3;
– Endosulfansulfato: 3;
– Dieldrin: 3;
– pp´-DDE: <ld;
– PCBs (Σ 48 congêneres): 113-146 pg/m3;
– PBDEs <ld< p=””>;
Projeto: Programa GAPS – Pozo et al., 2009 (supporting information).
Araraquara / SP – Amostragem ativa
Resultados:
Próximo à queima de cana-de-açúcar:
– Dioxinas e furanos: 42-267 fg-TEQ/m3;
Área urbana:
– Dioxinas e furanos: 13-215 fg-TEQ/m3;
Projeto: CETESB, 2002.
Cubatão / SP – Amostragem ativa
Resultados:
– Dioxinas e furanos: 19-72 fg-TEQ/m3;
Projeto: CETESB, 2002.
Parque Nacional da Serra dos Órgãos / RJ – Áreas urbanas, suburbanas e remotas – Amostragem passiva (PUF)
Resultados:
– PCBs (Σ 30): 68 a 620 pg/m3;
Período de inverno:
– Guapimirim (suburbana): PCBs (Σ 30): 280-620 pg/m3;
– Teresópolis (urbana): PCBs (Σ 30): 320-460 pg/m3;
– Antigo Abrigo (remota): PCBs (Σ 30): 208-210 pg/m3;
– Pedra do Sino (remota): PCBs (Σ 30): 68-100 pg/m3;
Período de verão:
– Guapimirim (suburbana): PCBs (Σ 30): 336-340 pg/m3;
– Teresópolis (urbana): PCBs (Σ 30): 190-240 pg/m3;
– Antigo Abrigo (remota): PCBs (Σ 30): 180-430 pg/m3;
– Pedra do Sino (remota): PCBs (Σ 30): 120-220 pg/m3;
Projeto: Meire et al., 2012.
Período de inverno:
– HCH: 17,4-36 pg/m3;
– DDT: ND-57 pg/m3;
– Dieldrin: ND-3 pg/m3;
– Heptacloro: ND-10 pg/m3;
– Endosulfan: 50,3-241 pg/m3;
Período de verão:
– HCH: 8,3-30 pg/m3;
– DDT: ND-33 pg/m3;
– Dieldrin: ND-19 pg/m3;
– Heptacloro: ND-14 pg/m3;
– Endosulfan: 384-5592 pg/m3
Projeto: Meire et al., 2010.
Parque Nacional de São Joaquim / SC – Áreas rurais e remotas – Amostragem passiva (PUF)
Resultados:
– PCBs (Σ 30): 25-230 pg/m3;
Período de inverno:
– Chapadão (rural): PCBs (Σ 30): 100-109 pg/m3;
– Urubici (rural): PCBs (Σ 30): 144-225 pg/m3;
– Rio Pelotas (remota): PCBs (Σ 30): 125-230 pg/m3;
– Pedra Furada (remota): PCBs (Σ 30): 125-220 pg/m3;
Período de verão:
– Chapadão (rural): PCBs (Σ 30): 33-54 pg/m3;
– Urubici (rural): PCBs (Σ 30): 52-130 pg/m3;
– Rio Pelotas (remota): PCBs (Σ 30): 38-39 pg/m3;
– Pedra Furada (remota): PCBs (Σ 30): 25-25 pg/m3;
Projeto: Meire et al., 2012.
Período de inverno:
– HCH: 9,9-26 pg/m3;
– DDT: ND-16 pg/m3;
– Dieldrin: ND-10 pg/m3;
– Heptacloro: ND;
– Endosulfan: 42,6-226 pg/m3;
Período de verão:
– HCH: 3,5-11 pg/m3;
– DDT: ND-12 pg/m3;
– Dieldrin: ND-3 pg/m3;
– Heptacloro: ND-1,9 pg/m3;
– Endosulfan: 244-1354 pg/m3;
Projeto: Meire et al., 2010.
Resultados de monitoramento de POPs no leite materno
Resultados de 2001
Resultados de 2012
Resultados de 2012 – Dados por municípios
Resultados de monitoramento de novos POPs (PBDEs e PFOS) em amostras biológicas
Região Sudeste – Área industrializada e urbanizada (fígado de 51 cetáceos, 10 espécies)
Resultados:
PBDEs: 3 – 5960 ng/g gordura
Projeto: Dorneles et al., 2010.
Baia de Guanabara – Rio de Janeiro – Fígado de 23 golfinhos marinhos (Sotalia guianensis)
Resultados:
PFOS: 43 – 2431 ng/g m.s.
Projeto: Dorneles et al., 2008.
Rio de Janeiro – Fígado de 32 cetáceos encalhados nas praias
Resultados:
PFOS: < 1,5 – 592 ng/g m.s.
Projeto: Dorneles et al., 2008.
Ações planejadas para o futuro
A seguir estão apresentadas as ações priorizadas em relação aos POPs, constantes de documento preliminar sobre os Planos de Ação e o NIP Brasil, em fase de elaboração pelo MMA. Essas ações consideram os resultados dos inventários já realizados que compõem os Planos de Ação específicos do NIP Brasil.
Ações gerais
Os resultados dos inventários permitiram mapear os desafios, delinear as estratégias e definir as prioridades de ação para o gerenciamento de POPs no Brasil.
Veja, a seguir, uma lista dos principais desafios identificados e das prioridades de ação:
– Adotar e implementar um quadro legislativo adequado para a realização das obrigações relacionadas com a proibição e/ou o uso de POPs industriais no Brasil.
– Criar um Grupo de Trabalho para desenvolver códigos NCM (Nomenclatura Comum Mercosul) específicos para os POPs e desenvolver estratégias para o controle de operações de importação e exportação de POPs.
– Desenvolver medidas para a identificação e o gerenciamento ambientalmente adequados de artigos contendo POPs por meio da:
a) Criação de um Grupo de Trabalho na CONASQ para avaliar os sistemas de classificação e rotulagem existentes e desenvolvimento de um sistema adequado para melhorar a troca de informações sobre artigos contendo POPs pelas cadeias de fornecimento.
b) Elaboração de um regulamento para a identificação de substâncias químicas em artigos e produtos, após o desenvolvimento da legislação que poderá estabelecer o controle sobre as substâncias químicas de uso industrial.
c) Criação de um Grupo de Discussão para incluir a questão relacionada à produção e ao consumo de artigos contendo POPs no Plano de Ação para Produção e Consumo Sustentáveis.
Prioridades de ação para áreas contaminadas
Foi verificado que a maioria dos estados ainda não estabeleceu seus valores orientadores do solo, como determina a Resolução CONAMA n. 420, de 28 de dezembro de 2009, nem definiu os instrumentos, as estratégias e os procedimentos que serão utilizados para conduzir a tarefa de identificar e gerenciar as áreas contaminadas de seus territórios.
O MMA tem atuado na promoção de cursos de capacitação para os técnicos dos órgãos estaduais de meio ambiente, inclusive por meio de projetos demonstrativos / práticos, os quais serão ampliados e continuados. Foram realizados workshops e estão previstas mais atividades de capacitação, seja sobre como determinar os valores orientadores do solo em cumprimento da Resolução CONAMA n. 420, de 28 de dezembro de 2009, seja sobre métodos de identificação e remediação de áreas contaminadas, com foco em PCB.
Prioridades de ação para POPs não intencionais: Dioxinas e furanos
As ações apontadas pelo inventário de dioxinas e furanos priorizam as principais fontes de emissão não intencional dessas substâncias com base nas categorias de fontes de emissão e liberação, por ordem de prioridade para o Plano de Ação, a saber: produção de metais ferrosos e não ferrosos (Categoria 2); queima a céu aberto (Categoria 6); e produção de produtos químicos e bens de consumo (Categoria 7).
Categoria 2 – Produção de metais ferrosos e não ferrosos
A atuação deve priorizar a instalação de sistemas de remoção de material particulado de alta eficiência para partículas finas e, se necessário, a instalação de sistemas específicos de remoção de PCDD/Fs na fase gasosa, não se descartando a avaliação da qualidade da matéria-prima e sua reciclagem, reutilização e/ou disposição. A ação deve ser também dirigida aos resíduos, que têm participação importante nessa categoria, pois grande parte vem da produção de aço, principalmente quando se utiliza sucata.
Categoria 6 – Queima a céu aberto
Esta fonte exigirá outro tipo de ação, pois a emissão se origina de práticas inadequadas ou mesmo ilegais, como queimadas florestais, queimadas em canaviais, queimadas na agricultura, incêndios em aterros de resíduos sólidos. No Estado de São Paulo, a redução da queimada em canaviais já está em curso. Essa ação contou com uma ação conjunta entre empresários e a Secretaria de Estado do Meio Ambiente e pode ser replicada por outros estados, contribuindo para a diminuição da emissão de PCDD/Fs.
Categoria 7 – Produção de produtos químicos e bens de consumo
É recomendável, no caso das indústrias de couro, celulose e papel, verificar minuciosamente o uso de insumos que possam conter ou promover a formação de PCDD/Fs e avaliar os níveis de PCDD/Fs em amostras desses produtos. É interessante notar que vários desses produtos são de exportação, sendo necessário, portanto, um balanço da quantidade que permanece no país e também da quantidade que vem de produtos ou matérias-primas importadas.
Prioridades de ação para agrotóxicos POPs
O desafio, neste caso, está no aprimoramento das informações, principalmente em função da limitação da capacidade institucional de alguns órgãos estaduais para realizar um levantamento de informações desse porte. Os programas de recolhimento de agrotóxicos obsoletos dos estados do Paraná e de São Paulo são importantes referências para o desenvolvimento de ações semelhantes em outros estados, especialmente aqueles que foram grandes utilizadores de agrotóxicos POPs. A seguir, estão indicadas as ações prioritárias que devem constar no Plano de Ação:
– Eliminação dos estoques e resíduos de agrotóxicos POPs já inventariados.
– Mobilização e engajamento dos parceiros estratégicos nos estados para a realização de campanhas de identificação e destinação final de estoques obsoletos de agrotóxicos POPs.
– Financiamento compartilhado das ações de recolhimento e destinação final dos estoques de agrotóxicos POPs.
– Capacitação técnica dos órgãos estaduais de meio ambiente e de agricultura para a elaboração de guias que orientem o recolhimento e a destinação final dos estoques de agrotóxicos POPs.
Prioridades de ação para PCBs
O projeto específico sobre o Gerenciamento e Eliminação de PCBs tem por objetivo fortalecer os arranjos reguladores e institucionais para o controle e a eliminação de PCBs, detalhando a estratégia de eliminação progressiva e final de todos os PCBs do Brasil até 2025.
O projeto prevê como resultados:
– Fortalecimento jurídico, administrativo e de procedimentos padronizados dos processos de gestão e eliminação de PCBs;
– Gestão de óleos identificados como PCBs e de equipamentos e resíduos contaminados com PCBs, em parceria com o setor privado, de forma a minimizar a exposição humana e ambiental;
– Estocagem e disposição ambientalmente adequadas de resíduos PCBs por meio de projetos de demonstração.
Neste sentido, está sendo discutida a legislação que disciplinará o gerenciamento e a eliminação controlada de equipamentos, materiais e fluidos contaminados por PCBs e seus resíduos, junto aos setores elétrico, industrial e ferroviário. Essa proposta de normativo determina:
– O cadastro obrigatório de equipamentos, materiais, fluidos contaminados por PCBs e resíduos PCBs, visando a elaborar um inventário completo;
– A rotulagem dos produtos e equipamentos;
– Proibições relacionadas a importações, ao reúso de óleo em faixas específicas de concentração de acordo com a Parte II do Anexo A e ao reúso de equipamentos PCBs fora de uso;
– Métodos de gerenciamento;
– Prazos para retirar de uso equipamentos e materiais que contenham PCBs.
Foram elaborados também um guia para o cadastro de PCBs e um manual de gerenciamento de resíduos de PCBs. Atividades de capacitação e treinamento relativas à gestão de PCBs também compõem o projeto por meio de cursos presenciais e a distância e de projetos demonstrativos.
Prioridades de ação para novos POPs
Os resultados obtidos nos inventários de novos POPs fornecem informações suficientes para o desenvolvimento de um Plano de Ação para esse conjunto de substâncias. Esse plano apresentará estratégias para o gerenciamento adequado de artigos e resíduos contendo novos POPs e para a redução do uso, com o objetivo final de eliminação dos POPs que ainda são utilizados no Brasil.
PBDEs
– Estabelecer medidas para garantir que a destinação e a reciclagem de artigos contendo PBDEs sejam realizadas de maneira ambientalmente adequada.
– Levantar as práticas e técnicas utilizadas nas recicladoras de plásticos para a verificação da situação atual e das melhorias necessárias.
– Elaborar uma cartilha que promova a adoção das melhores técnicas disponíveis e das melhores práticas ambientais para a reciclagem de resíduos de equipamentos elétricos e eletrônicos (REEE) e divulgação do Guia BAT/BEP para as recicladoras. A cartilha deverá indicar quais aplicações e materiais reciclados não devem ser utilizados e especificar as aplicações em que os materiais reciclados de REEE podem ser utilizados.
– Realizar seminários (workshops) e cursos sobre BAT/BEP para o setor.
– Fornecer apoio financeiro às empresas recicladoras de plástico para a aquisição de testes screening para a detecção de PBDEs e de equipamentos que reduzam as liberações dessas substâncias e reduzam a exposição ocupacional.
– Elaborar um cronograma de eliminação da reciclagem de artigos contendo PBDEs até o fim do prazo da exceção específica (ano de 2030).
– Adotar melhores práticas ambientais por meio da implementação da Lei n. 12.977, de 20 de maio de 2014, que regulamenta e disciplina a atividade de desmontagem de veículos automotores terrestres no Brasil.
– Apoiar iniciativas que promovam a reciclagem de veículos pelos estados.
– Apoiar a aprovação do Projeto de Lei n. 67, de 2013, que altera a Lei n. 12.305, de 2 de agosto de 2010, que institui a Política Nacional de Resíduos Sólidos, para dispor sobre a logística reversa de veículos automotores.
PFOS / PFOSF
– Aprimorar informações sobre outros usos possíveis do PFOS, priorizando as categorias que foram identificadas como suspeitas no inventário, e, em seguida, as categorias em que há mais riscos de exposição humana.
– Realizar estudos para identificar substitutos para a sulfluramida e avaliar a degradação da sulfluramida em PFOSF e o impacto ambiental da aplicação dessas iscas em ambiente aberto.
– Verificar as técnicas e práticas utilizadas pelo setor de galvanoplastia e aplicar as medidas para a redução dos riscos de exposição e as práticas de gerenciamento de resíduos do setor, com o BAT/BEP.
– Realizar estudos para identificar e testar substitutos para o PFOS na galvanoplastia.
– Promover medidas para a redução dos riscos de exposição ao PFOS para os usos identificados com a aplicação do BAT/BEP.
– Garantir que os resíduos do PFOS, seus sais e PFOSF sejam gerenciados de forma ambientalmente adequada.
– Aprovar um cronograma de eliminação do uso do PFOS na galvanoplastia até o término do prazo da exceção específica.
HBCD
É necessária a realização de um inventário detalhado dessa substância e investigar os seus usos no Brasil.
Ações realizadas no Brasil
Seminários de capacitação do terceiro setor para a sensibilização de grupos de interesse
Como atividade do NIP Brasil, estão previstos seminários de capacitação do terceiro setor (ONGs e organizações da sociedade civil de interesse público). O primeiro deles, o Seminário Preparatório de Estratégias de Mobilização Social para a Implementação da Convenção de Estocolmo no Brasil, realizado em 13 de agosto de 2014, em Brasília, teve como objetivo identificar ONGs afins para proporcionar a inserção qualificada da sociedade civil nas políticas de segurança química com vistas à implementação da Convenção de Estocolmo sobre POPs no Brasil.
A inserção qualificada se dará por meio de cursos de capacitação que visam, dentre outros objetivos: disseminar o conhecimento sobre a segurança química e estimular a participação da sociedade civil na implementação e fiscalização dos processos de implementação da Convenção de Estocolmo.
Divulgação de informações sobre POPs no Brasil
No NIP Brasil foi previsto um sistema on-line de informação do Plano Nacional da Convenção de Estocolmo para a divulgação das informações sobre a Convenção de Estocolmo e as ações de sua implementação no país, tais como os inventários, os planos de ação e demais informações relevantes sobre os POPs. Além da divulgação no site, todos os inventários serão disponibilizados em publicações impressas para serem distribuídos a instituições relevantes do governo, de pesquisa, não governamentais e do setor privado.




















